中文域名:福建省泉州艺术学校.公益
首页
学校概况
新闻动态
艺校动态
图片新闻
视频新闻
公示公告
校务公开
教学之窗
德育之窗
师友风采
校园生活
招生就业
党建工作
校务平台
安全保卫
互动功能
问卷调查
友情链接
留言本
您的位置:
新闻动态
>
公示公告
<
正文
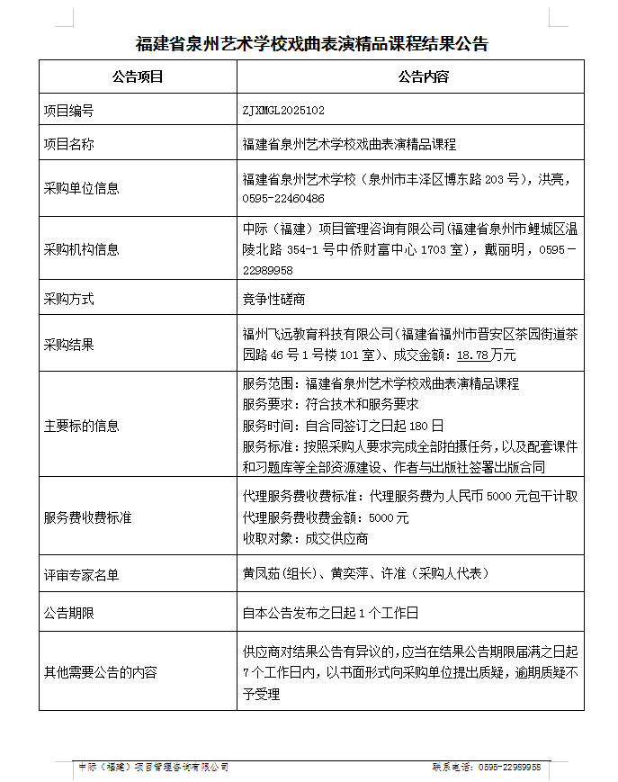
福建省泉州艺术学校戏曲表演精品课程结果公告
2025-12-16 11:09:38
来源:
责任编辑:qzysxx
版权所有:泉州艺术学校
[信息产业部备案管理系统 备案号:闽ICP备10010428号]
地址:丰泽区博东路203号
邮编:362000 电话:0595-22460486 0595-22460459
闽公网安备 35050302000763号